Objectif du texte
Ce texte se propose de retracer les étapes de la découverte d’un registre inconnu, qui s’est révélé être celui du médecin Jean Marcelin Portalès (1786-1847).
Il s’agissait en effet d’une énigme : un registre retrouvé auprès de celui d’un moulinier ; de quel type de registres s’agissait-il ; quel en était l’auteur ; pourquoi se trouvait-il dans cette maison ?
La résolution de cette énigme a fait intervenir les archives – état civil, cadastre – et la connaissance de ces sources et de l’histoire locale (et au-delà) d’un trio de « passeurs de mémoire » que nous avons déjà présenté par ailleurs https://archive.anaphore.eu/collecte-orale. La commune de Barbentane a, en effet, la chance de bénéficier de la présence d’un trio de tels acteurs avec Guy Fluchère, Joël Lebeschu et Denis Martin.
Contexte
Nous présentons ici un petit « fait divers » archivistique. Il appartient déjà à l’histoire ! puisqu’il s’est déroulé en 2017.
Il nous semble illustrer l’intérêt de ressources inconnues qui peuvent constituer des éléments précieux pour la reconstitution de fragments d’histoire de gens communs. Mais du fait qu’elles sont inconnues, elles ne bénéficient pas de conditions de conservation adaptées et risquent donc de disparaitre à tout jamais. À son modeste niveau, Anaphore œuvre à leur conservation.
Ce « fait divers » illustre d’autre part les rôles que peuvent jouer des acteurs bénévoles, passionnés d’histoire, très bons connaisseurs du contexte local.
Les étapes
À l’origine de la découverte, un livre de Denis Martin
Denis nous a déjà présenté sa démarche, dans une vidéo, que nous vous invitons à écouter ou réécouter. https://vimeo.com/221614183
Son ouvrage, Chronique communale de Barbentane : Révolution et XIXe siècle, est une source inépuisable d’informations tirées principalement des registres de délibérations municipales des très riches archives de la commune.
Les pages 169-170 avaient attiré notre attention sur l’existence d’un registre.
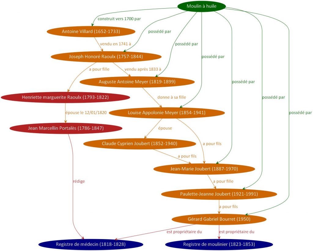
Le moulin à huile dit à l’origine de « Villard », son constructeur en 1700, vendu aux Raoulx en 1741, avait été acheté par Auguste-Antoine Meyer vers 1830 pour en faire le don à sa fille et à son gendre Claude-Cyprien Joubert. Quelques souvenirs pris sur le vif se retrouvent dans un vieux registre d’exploitation. »
Suivent quelques faits intéressants sur la vie de ce moulin, les méthodes de travail, les acteurs, les comptes, les malheurs comme en 1828 :
« La récolte d’huile de 1828 est remarquable par le peu d’huile que les oliviers ont rendue, elles étaient remplies de vers qui se changeaient en mouche lors qu’elles étaient dans les greniers.
Les olives ont presque toutes été ramassées par terre parce que les vers les faisaient tomber (on peut s’en convaincre par le tableau ci-dessus). L’on ne se rappelle pas de mémoire d’homme d’avoir vu arriver pareille chose, ajoutez à cela que l’huile étant faite elle se trouva presque immangeable et de la couleur d’un vinaigre un peu clair. »
Il y avait là de quoi exciter notre curiosité quand l’oléiculture, à petite échelle, reste l’une des productions agricoles importantes sur la commune, non seulement sur le plan économique, mais aussi sur les plans environnemental et sociologique. https://vimeo.com/360494097
Ce registre existait-il toujours, était-il possible de le voir… ?
Retrouver le registre ?
C’est ici que Guy Fluchère entre en scène.
L’avis de recherche est lancé par courriel le 13 avril 2017.
Denis Martin répond le même jour : il avait consulté ce registre il y a une quinzaine d’années. Il lui avait été montré par une employée de la maison où il se trouvait, cette dame faisant sa généalogie aux archives municipales.
Le même jour encore, Guy avait identifié le propriétaire du registre, avec une petite erreur d’orthographe sur son nom que Joël Lebeschu rectifiait aussitôt.
Dès le 16 avril, Guy avait obtenu l’accord du propriétaire du registre, descendant du moulinier, de nous prêter le document.
Les choses se sont un peu calmées les jours suivants, d’autres sujets, d’autres archives occupant les rares temps libres de nos retraités.
Pas un registre, mais deux
Le 21 mai, je demandais si Guy avait des nouvelles du registre du moulinier.
Il répond le jour même « Je vais essayer de récupérer le livre de compte du moulinier […], je ne pensais pas que c’était si pressé… ». Effectivement, il n’y avait objectivement aucune urgence, mais, la curiosité est souvent impatiente.
Le 22 mai, Guy ne nous apportait non pas un registre, mais deux !
Tout d’abord le livre de compte du moulinier, un document en mauvais état !
Mais aussi, un second registre de plus petite taille, présentant également des comptes. Un examen rapide montrait qu’il ne s’agissait pas des comptes d’un moulinier, que l’on était plus près de comptes d’apothicaire !
Qu’est donc le second registre ?
Un examen un peu plus approfondi laissait apparaitre qu’il s’agissait d’un livre de compte d’un médecin. Il y écrivait, visiblement, le détail de ses consultations et interventions par foyer de ses patients.
Mais, quel médecin ? Le registre lui-même, si bavard sur les patients, ne recelait strictement aucune information permettant d’identifier rapidement son auteur.
Mais, par chance, en feuilletant chacune des pages du registre, est apparu un indice précieux qui avait pu servir de marque-page : un fragment d’enveloppe postale.
Ce docteur « Portalles », destinataire d’un courrier pouvait-il être l’auteur du registre ?
Il fallait faire appel à l’expertise de notre fameux trio pour élucider cette affaire ! Ce fut fait le 23 mai 2017 en fin de soirée.
Le 24 mai, à 9 h 10, la première réaction de Guy, plutôt spécialiste du village au XXe siècle, était pessimiste : « je n’ai pas trouvé de “portall” (la fin du nom peut être différemment interprétée) dans mes archives barbentanaises. En plus, il y a plein de Portallès à l’université de médecine à Montpellier, ce ne sera pas facile à trouver… ».
Mais Joël, grand généalogiste, venait à la rescousse 13 minutes plus tard, avec un synthétique « Jean Marcellin PORTALEZ médecin né à Boulbon le 31 janvier 1786, décédé à Barbentane en 1847, époux le 12 janvier 1820 à Barbentane de Henriette Marguerite Raoulx (1793-1822)… »
Mais pourquoi le registre d’un médecin dans la maison d’un moulinier ?
Le même jour, à 9 h 37, Denis levait le voile sur ce mystère, d’abord avec l’aide du cadastre de 1834 :
| 35 | Portalès | Jean Marcellin | Neuve | 00 00 31 | médecin | Remise |
| 38 | Portalès | Jean Marcellin | Neuve | 00 00 50 | médecin | Ec C |
| 141 | Portalès | Jean Marcellin | Neuve | 00 00 57 | médecin | M |
| 54 | Portalès | Jean Marcellin | Porte Neuve | 00 02 05 | médecin |
MC balcon – ancienne maison de C.P. Martin de Boudard, dernier « Premier Consul »- ancien régime (1789-90) Ici habita le peintre Franz Priking (vers 1950) |
| 143 | Portalès | Jean Marcellin | Pujade | 00 01 26 | médecin | M angle avec rue Neuve |
| 441 | Portalès | Jean Marcellin | Rocassons | 00 06 15 | médecin | Jardin (peu après puits+étable de N.Moucadeau) |
Il ajoutait les commentaires suivants :
« Ce JM Portalès, médecin, avait hérité de son père de la maison à l’angle rue Neuve et Pujade (126 m2) qui est au cadastre de 1791.
On voit qu’en 1834, à force de soigner les bronchites barbentanaises, il s’est constitué un bel ensemble immobilier dans le quartier en englobant notamment la maison au Balcon, ancienne maison du fameux Martin-Boudard et future maison de Louis Veray [1] (205 m2 au sol). Et un petit jardin aux Rocassons sous le puits Moucadeau.
Son père déjà médecin, joliment prénommé « Jean-Aman » avait eu des ennuis à la Révolution car il était blanc de blanc… ;
Et sa femme, Henriette-Marguerite Raoulx, n’était autre que… la fille de Joseph-Honoré Raoulx, notaire, propriétaire du moulin à huile ! et de Louise Sagnier, une famille fortunée !
La fille de Jean Marcellin, (°1821) Marie-Louis-Théophile a un prénom qui implique à coup sûr un parrainage d’un Pigeon, médecin qui prit la suite de Portalès… »
Devenir des registres
Une partie du passé de ces registres était donc éclaircie à l’aide de sources archivistiques présentes à la mairie [2].
L’habileté et les connaissances de notre trio avaient eu raison, entre 9 h 10 et 9 h 37, du mystère du livre de compte du médecin Portalès et de sa présence en un même lieu que le registre du moulinier.
Restaient néanmoins ouvertes les questions sur l’avenir de ces registres.
Guy réussit sans peine à obtenir du propriétaire actuel des lieux et des documents l’autorisation d’en raconter l’histoire et d’en présenter des extraits, montrant, comme il le dit, que le trio « terrasse toutes les questions, ne laissant dans l’ombre que la terre quand le soleil la fuit… ».
Les documents étaient en mauvais état. Anaphore décida de prendre en charge leur restauration effectuée par François Vinourd. Nous présentons à la suite son travail.
1. Louis Veray (1820-1891) était sculpteur, et fut maire de Barbentane. Voir, par exemple : https://www.archivesportaleurope.net/ead-display/-/ead/pl/aicode/FR-FRAD013/type/fa/id/FRAD013_61J_01
2. La commune de Barbentane possède en effet de très riches archives, qui mériteraient de plus grands soins






Je suis très agréablement surpris par ce document mémoriel. Il m’accorde une importance que je ne revendique pas, après-tout je n’ai fait que mon travail ‘habituel’. Finalement retrouver des archives, les remettre en état, les inscrire dans le temps avec le maximum de renseignements sur les dates, les lieux et les circonstances, ne sont que des travaux d’historiens, même si ce n’est pour moi que du bénévolat. Là où j’ai été le plus surpris, ce sont les ‘vaccines’ que pratiquaient ce médecin. Je ne savais pas qu’à son époque la vaccination était chose courante. Tout aussi surprenant le mode de rémunération, à l’année, des actes médicaux. Il faut croire que les patients avaient confiance à leur toubib, et que ce dernier avait en retour lui aussi confiance en sa médecine.
Guy